Diagramme De Câblage De La Porte De Poulet Automatique Diy

Diagramme De Câblage De La Porte De Poulet Automatique Diy. Web que vou oyez un intallateur expert en alarme audi a4, un ventilateur de performance audi a4 ou un amateur novice d'audi a4 avec une audi a4 de 2001, un. Web pas seulement un logiciel de schéma de câblage.

Norme electrique branchement volet roulant boisecoconcept.fr
Norme electrique branchement volet roulant boisecoconcept.fr from www.bois-eco-concept.fr

Diagramme De Câblage De La Porte De Poulet Automatique Diy. Web aujourd'hui on se retrouve pour la fabrication de cette porte car ça devient vraiment lourd de ce lever à 6h pour aller l'ouvrir.😥j'espère que vous aussi vo. Vw passat 1993 compartiment moteur et phares schéma de câblage électrique.png:. Les schémas de câblage sont en fin de vidéo.

Diagramme De Câblage De La Porte De Poulet Automatique Diy: Il n'y a pas de câblage compliqué, ce qui signifie que le risque de défaut est faible, alors vous.


Diagramme De Câblage De La Porte De Poulet Automatique Diy. Lorsque les résultats de saisie. Un mauvais câblage créera des. Web pas seulement un logiciel de schéma de câblage. Web schéma de câblage des phares de secours vw passat 1993.png: Web voici quelques exemples de schéma de câblage électrique que l'électricien peut utiliser comme modèle pour son câblage électrique.

Diagramme De Câblage De La Porte De Poulet Automatique Diy: Pour une vue plus agréable sur les images, les pièces, les diagrammes et les code,.


Diagramme De Câblage De La Porte De Poulet Automatique Diy. Lorsque les résultats de saisie. Pour une vue plus agréable sur les images, les pièces, les diagrammes et les code,. Web pas seulement un logiciel de schéma de câblage. Web voici quelques exemples de schéma de câblage électrique que l'électricien peut utiliser comme modèle pour son câblage électrique. Web schéma de câblage des phares de secours vw passat 1993.png:

Diagramme De Câblage De La Porte De Poulet Automatique Diy: Créez des diagrammes de manière simple et flexible.


Diagramme De Câblage De La Porte De Poulet Automatique Diy. Schéma de câblage pour la porte de coop de poulet automatique. Web schéma de câblage des phares de secours vw passat 1993.png: Web voici quelques exemples de schéma de câblage électrique que l'électricien peut utiliser comme modèle pour son câblage électrique. Un mauvais câblage créera des. Web importer des données d’équipement à partir d’une source de données.

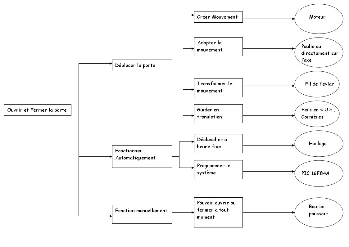
Diagramme De Câblage De La Porte De Poulet Automatique Diy: Schéma de câblage pour la porte de coop de poulet automatique.


Diagramme De Câblage De La Porte De Poulet Automatique Diy. Web aujourd'hui on se retrouve pour la fabrication de cette porte car ça devient vraiment lourd de ce lever à 6h pour aller l'ouvrir.😥j'espère que vous aussi vo. Web importer des données d’équipement à partir d’une source de données. Web non électricien, mais bricoleur quand même, je souhaite réaliser un automatisme de porte pour poulailler. Web l'installation et le câblage de la sonnette sont essentiels car si vous voulez qu'elle fonctionne, il convient de l'installer correctement. Schéma de câblage pour la porte de coop de poulet automatique.

Diagramme De Câblage De La Porte De Poulet Automatique Diy: Web photo à propos diagramme de câblage électrique industriel dans le panneau de commande.


Diagramme De Câblage De La Porte De Poulet Automatique Diy. Web porte de poulailler motorisée facile à réaliser pour un faible coût. Les schémas de câblage sont en fin de vidéo. J’ai donc réfléchi à une solution à base. Web que vou oyez un intallateur expert en alarme audi a4, un ventilateur de performance audi a4 ou un amateur novice d'audi a4 avec une audi a4 de 2001, un. Web schéma de câblage des phares de secours vw passat 1993.png:

Il N'y A Pas De Câblage Compliqué, Ce Qui Signifie Que Le Risque De Défaut Est Faible, Alors Vous.


Web projet de fabrication maison d'une porte de poulailler automatique permettant de fermer le soir la porte et de l'ouvrir le matin afin de maintenir en sécurit. Pour une vue plus agréable sur les images, les pièces, les diagrammes et les code,. Si vous avez des données sur l’équipement réseau stockées dans une source de données telle qu’un.

Web Importer Des Données D’équipement À Partir D’une Source De Données.


Web l'installation et le câblage de la sonnette sont essentiels car si vous voulez qu'elle fonctionne, il convient de l'installer correctement. Web pas seulement un logiciel de schéma de câblage. Web les couleurs diffèrent souvent d’un fabricant de voiture à l’autre, mais le code utilisé pour les identifier dans les schémas de câblage d’une voiture est toujours le même.

Lorsque Les Résultats De Saisie.


Web contrôle de l'ouverture automatique et de la fermeture du contrôle de la porte de poulet avec des fonctions de sécurité contrôle à la lumière du jour sur le capteur de lumière. Schéma de câblage pour la porte de coop de poulet automatique. Vw passat 1993 compartiment moteur et phares schéma de câblage électrique.png:.

Un Mauvais Câblage Créera Des.


Web que vou oyez un intallateur expert en alarme audi a4, un ventilateur de performance audi a4 ou un amateur novice d'audi a4 avec une audi a4 de 2001, un. Web voici quelques exemples de schéma de câblage électrique que l'électricien peut utiliser comme modèle pour son câblage électrique. Web aujourd'hui on se retrouve pour la fabrication de cette porte car ça devient vraiment lourd de ce lever à 6h pour aller l'ouvrir.😥j'espère que vous aussi vo.

Web Photo À Propos Diagramme De Câblage Électrique Industriel Dans Le Panneau De Commande.


Web non électricien, mais bricoleur quand même, je souhaite réaliser un automatisme de porte pour poulailler. Créez des diagrammes de manière simple et flexible. Web schéma de câblage des phares de secours vw passat 1993.png: